廖荣华丨陈末 汉坤律师事务所
公司人格独立与股东有限责任是中国《公司法》确立的两项基本制度。《公司法》第3条规定:“公司是企业法人,有独立的法人财产,享有法人财产权。公司以其全部财产对公司的债务承担责任,有限责任公司的股东以其认缴的出资额为限对公司承担责任,股份有限公司的股东以其认购的股份为限对公司承担责任”。因此,通常而言,公司债务应由公司以自己的财产独立承担责任,股东对公司债务不承担责任。
但是,实践中某些公司的股东或实际控制人将公司资产与自身资产或其控制的关联公司的资产进行混同,并通过关联交易、虚设债务、转移资产、隐匿资产等行为恶意损害公司权益,最终使得公司“形骸化”。由此造成的后果是,债权人即便通过司法程序获得胜诉裁决,也面临因债务人没有资产而导致裁决无法得到执行的困境。这在实践中已经演变成一种“逃废债”现象,而且愈演愈烈,不但严重损害公司债权人的利益,也给社会信用和企业经营环境造成了极大的破坏。
针对实践中股东或实际控制人各种“逃废债”的行为,《公司法》及相关的司法解释赋予了债权人不同的法律救济途径。本文基于相关法律的规定,归纳和整理了债权人依法有权要求公司股东或实际控制人对公司债务承担责任的各种法定情形以及背后的法理依据,并结合司法裁判案例予以评析。
一、公司法人人格否认
《公司法》第20条第1款规定:“公司股东应当遵守法律、行政法规和公司章程,依法行使股东权利,…不得滥用公司法人独立地位和股东有限责任损害公司债权人的利益;第3款规定:“公司股东滥用公司法人独立地位和股东有限责任,逃避债务,严重损害公司债权人利益的,应当对公司债务承担连带责任”。
上述法律规定为股东设定了不得滥用公司法人独立地位和股东有限责任的义务,以及违反该义务给公司债权人造成损害时应承担的法律责任,在公司法理论上也被称为“公司法人人格否认”或者“刺破公司面纱”。但是,股东滥用公司法人独立地位和股东有限责任作为该法律规定适用的事实要件,具体应该包括哪些情形,尚缺乏明确的司法解释,理论和实务上都存有较大争议。
上海市高级人民法院2009年颁布的《上海市高级人民法院民二庭关于审理公司法人人格否认案件的若干意见》就此提供了详细的指引。该意见规定,如果公司存在资本显著不足,或者股东与公司人格高度混同,或者股东对公司进行不正当支配和控制等三种情形的,可以认定构成股东滥用公司法人独立地位和股东有限责任的行为。该意见就如何认定该三种情形进一步规定:股东未缴纳或缴足出资,或股东在公司设立后抽逃出资,应当认定公司资本显著不足;股东与公司之间如果存在财产、业务、人事及场所混同且持续、广泛存在的,可以综合认定股东与公司人格高度混同;股东利用关联交易,非法隐匿、转移公司财产的,可以认定股东对公司进行不正当支配和控制。
最高人民法院在司法审判实践中也持相似的观点,在“河北冀星高速公路有限公司与京域高速公路有限公司等借款合同纠纷案”[(2011)民申字第289号]中,再审申请人冀星公司认为,京域公司及康永公司等九公司的实际控制人均为何玉华;何玉华滥用股东权利,事实上京域公司直接行使康永公司等九公司的股东权利,使京域公司与康永公司等九公司在设立、入资、注册地址、财务、人员等方面高度混同,导致京域公司与康永公司等九公司法律人格混同,严重损害债权人利益,故康永公司等九公司应为京域公司的借款承担连带偿还责任。最高人民法院在该案中认为:根据《公司法》第3条的规定,公司具有独立人格的前提是公司具有独立财产。因此,判断公司与股东或者关联公司是否构成人格混同,首先要认定公司是否有独立的财产,即是否构成财产混同;其次,要从公司注册地址、人员组织、利益分配等方面综合判断。最高人民法院最终虽以证据不足为由未支持再审申请人的主张,但其分析显然表明了对于人格混同的判断标准。
值得注意的是,公司法人人格否认通常仅限于“纵向人格否认”(即仅适用于公司的股东),“横向人格否认”(即适用于公司或其股东实际控制的关联公司)则于法无据。但是,最高人民法院在上述“河北冀星高速公路有限公司与京域高速公路有限公司等借款合同纠纷案”[(2011)民申字第289号]中,似乎已经对“横向人格否认”予以默认,因为其对于再审申请人“横向人格否认”的主张,只是以证据不足为由裁定不予支持,并未从法律适用的角度予以否定。但2013年公布的第15号指导案例 “徐工集团工程机械股份有限公司诉成都川交工贸有限责任公司等买卖合同纠纷案”,则似乎表明最高人民法院明确支持“横向人格否认”。在该案例中,法院认定债务人被告与其两个兄弟公司“人格混同”,从而参照《公司法》第20条第3款之规定,判决两兄弟公司对被告的债务承担连带清偿责任。
另外一个重要的程序问题是:债权人依据《公司法》第20条第3款提起公司法人人格否认之诉时,是否必须先就债权人与公司(债务人)之间的债务纠纷经过司法裁判并最终确定无法得到完全清偿为前提?换言之,债权人是否可以直接起诉公司(债务人)及其股东要求承担连带清偿债务?相关法律对此并无明确规定。从法理上分析,公司法人人格否认之诉系基于公司(债务人)与其股东对债权人的共同侵权行为,而公司(债务人)无法对债权人完全清偿债务为该侵权行为的损害结果,可以在侵权诉讼中作为事实问题进行审理。因此,债权人直接将公司(债务人)与其股东作为共同被告提起诉讼并无不妥。《上海市高级人民法院民二庭关于审理公司法人人格否认案件的若干意见》对此似乎持肯定态度。该意见第3条第3款规定:“公司债权人与公司之间的侵权或者合同债务尚未经生效法律文书确认,公司债权人直接提起公司法人人格否认诉讼,要求股东对债务承担责任的,法院应向债权人释明,并依债权人之申请追加公司为共同被告。”第四条规定:“公司债权人对公司提起合同、侵权等诉讼后,又以股东滥用公司法人独立地位与股东有限责任为由,要求股东对公司债务承担连带责任的,可以准许其在举证期限届满前增加诉讼请求,并追加股东为被告。”
二、股东出资瑕疵
《最高人民法院关于适用<中华人民共和国公司法>若干问题的规定(三)》(以下简称“《公司法解释(三)》”)第13条第2款规定:“公司债权人请求未履行或者未全面履行出资义务的股东在未出资本息范围内对公司债务不能清偿的部分承担补充赔偿责任的,人民法院应予支持;未履行或者未全面履行出资义务的股东已经承担上述责任,其他债权人提出相同请求的,人民法院不予支持”。
就上述规定来看,目前司法实践中具有争议的问题是,公司章程中规定的股东出资义务尚未到期的情况下,公司债权人是否有权要求该股东就未到期出资的部分承担补偿赔偿责任。最高人民法院民二庭2015年发布的《关于当前商事审判工作中的若干具体问题》就此表达了倾向性的意见,认为不应让股东的出资义务“加速到期”,理由是:如果公司不能清偿单个债权人到期债权,那么其往往也资不抵债,或者明显缺乏清偿能力,或者有丧失清偿能力可能。此时按照《企业破产法》第二条,公司已经符合破产条件,所以更应当保障全体债权人的利益。单个的债权追及诉讼不尽符合《企业破产法》第三十一、三十二条的精神。公司债权人在此情况下应当申请债务人破产,进入破产程序后再按照《企业破产法》第三十五条使股东出资义务加速到期,最终在真正意义上保护全体债权人利益。最高人民法院民二庭的上述意见于法有据,代表了目前司法实践中的主流观点。
上海市第一中级人民法院在“上海金浪喷涂技术有限公司诉宏活(上海)国际贸易有限公司借款合同纠纷一案”[(2016)沪01民终2471号]中持相同观点,其理由是:《企业破产法》第三十五条对出资人认缴出资加速到期的规定,系以法院受理破产申请为前提的;《公司法解释(二)》第二十二条亦明确股东未缴出资作为清算财产的条件是公司进入解散阶段。依照上述法律规定,应当认为,债权人要求股东提前履行其出资义务,应具备相应法定或约定条件,现上诉人与被上诉人宏活公司股东并未对此达成相应合意,被上诉人宏活公司亦未进入破产或解散程序,故上诉人要求被上诉人宏活公司股东提前履行其出资义务尚未具备相应条件,其相关主张缺乏法律依据。该法院同时认为,如果只要公司债权不能获得清偿,就直接认定股东出资义务“加速到期”,有违公司人格独立和股东有限责任的基本制度。
当然,司法实践中也有法院持不同意见。在“杭州顶正包材有限公司诉唐槐中公司债权人利益责任纠纷案”[(2016)浙0111民初第1150号]中,杭州市富阳区人民法院认为,虽然公司章程对股东出资期限作了规定,但由于公司已陷入不能清偿对外债务的境地,股东的期限利益应该随即丧失。也就是说,股东在享受出资期限利益的同时,也要保证公司不沦为其转嫁经营风险的工具,危及与公司从事正常交易的债权人的合法权益。当股东出资期限未至,公司不能清偿对外债务时,即发生了股东期限利益危及债权人利益的情形,此时债权人有权请求股东提前在未出资范围内对公司债务不能清偿的部分承担补充赔偿责任。
另外,值得注意的是,根据《公司法解释(三)》第18条的规定,有限责任公司的股东未履行或者未全面履行出资义务即转让股权,受让人对此知道或者应当知道的,公司债权人依据《公司法解释(三)》第13条第2款对该股东提起诉讼时,可以同时请求前述受让人对此承担连带责任。这一规定可以进一步有效避免公司未履行或者未全面履行出资义务的股东借助股权转让逃避公司债务的行为。
三、股东抽逃出资
《公司法解释(三)》第14条第2款规定:“公司债权人请求抽逃出资的股东在抽逃出资本息范围内对公司债务不能清偿的部分承担补充赔偿责任、协助抽逃出资的其他股东、董事、高级管理人员或者实际控制人对此承担连带责任的,人民法院应予支持;抽逃出资的股东已经承担上述责任,其他债权人提出相同请求的,人民法院不予支持”。
关于抽逃出资的定义和具体表现形式,法律上并无明确和完整的规定。根据《公司法解释(三)》第12条的规定,股东或者实际控制人的下列行为可以被认定为抽逃出资的行为:
(一)制作虚假财务会计报表虚增利润进行分配;
(二)通过虚构债权债务关系将其出资转出;
(三)利用关联交易将出资转出;
(四)其他未经法定程序将出资抽回的行为。
基于上述规定,债权人如果可以证明债务人的股东或实际控制人存在上述抽逃出资的行为,可以起诉该等股东或实际控制人,要求其对公司债务不能清偿的部分承担补充赔偿责任。
四、股东违反法定清算义务
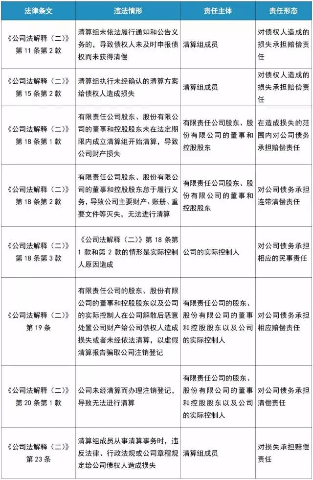
《公司法》第183条规定,有限责任公司的清算组由股东组成,股份有限公司的清算组由董事或者股东大会确定的人员组成,该法第189条进一步规定,清算组成员应当忠于职守,依法履行清算义务。清算组成员因故意或重大过失给公司或者债权人造成损失的,应当承担赔偿责任。
依据上述规定,股东作为清算组成员且违反法定清算义务给公司债权人造成损失的,应当承担侵权赔偿责任。《最高人民法院关于适用<中华人民共和国公司法>若干问题的规定(二)》(以下简称“《公司法解释(二)》”)对此作了进一步的解释和规定,具体如下:

上述规定对责任形态存在各种不同的表述,但可以归纳为以下两种类型:一种是损害赔偿责任,即在违法行为所造成的损失范围内承担相应的“赔偿责任”、“民事责任”或“清偿责任”,而这一损失范围的确定,理论上需要等待公司清算完成才能确定,但司法实践中法院往往直接判决股东就公司未能清偿的债务承担赔偿责任,而忽略股东违法行为与损害后果之间的因果关系;另一种是连带的清偿责任,主要针对的是公司因责任人的违法行为无法进行清算的情形。另外,无论何种责任形态,就对外责任而言,相关责任人对债权人承担的是连带责任;而就内部责任而言,根据《公司法解释(二)》第21条的规定,应当在责任人之间根据过错程度进行分担。
五、股东承诺对公司债务承担责任
《公司法解释(二)》第20条第2款规定:“公司未经依法清算即办理注销登记,股东或者第三人在公司登记机关办理注销登记时承诺对公司债务承担责任,债权人主张其对公司债务承担相应民事责任的,人民法院应依法予以支持”。
依据上述规定,清算义务人在清算过程中应当依法对公司债务进行清理,如果存在违法清算,但股东在办理注销登记时承诺对公司债务承担责任的,债权人有权要求股东对公司债务承担责任。问题在于,股东的何种承诺构成本条所述的“承担公司债务的承诺”?以下案例可资借鉴。
在“丹东市宏运物业管理有限公司等诉关淑萍财产损害赔偿纠纷再审案”[(2015)丹审民再字第00022号]中,宏运物业公司未尽到日常对共用设施设备相应的维护管理责任,致使涉案水管爆裂,造成关淑萍及他人的财产损失,应当承担相应的赔偿责任。辽宁省丹东市中级人民法院再审时物业公司已经清算完成并办理了注销登记,但其股东曲首铭、李黎在清算报告中承诺“如有其他未尽事宜,由全体股东负责承担”,法院据此判决曲首铭、李黎作为物业公司的权利义务继受人向关淑萍承担责任。
在“中国能源建设集团广东电力工程局有限公司与汕头市建安(集团)公司清算责任纠纷案”[(2015)珠中法民二终字第356号]中,法院认为,广东省电力公司在对省电力一局珠海公司进行清算的过程中,没有按照法定的清算程序进行公告和通知债权人,未经债权人申报债权程序;但广东省电力公司在清算方案中对自行清算反映的全部对外债务做出了“以后若有相关债务需要清偿由投资人继续承担”的承诺,这一承诺的法律效力应当肯定,据此判决广东省电力公司承担责任。
六、结语
本文所总结的各种情形是我国公司法对于公司债权人进行保护的特别规定,为债权人提供了强有力的法律武器。债权人在处理债务纠纷时,如果将视野局限于合同法下的救济途径及债务人自身的资产和偿债能力,而未能充分利用公司法赋予的其他救济途径,在实践中可能会对股东或实际控制人的恶意“逃废债”行为束手无策。公司法相关规定不但赋予债权人对于股东或实际控制人直接的请求权;在诉讼程序上,债权人也可能直接将有关股东、关联公司或实际控制人列为案件的共同被告,并采取相关保全措施,从而以更加开阔的视野为债务纠纷寻求最有效的诉讼解决方案。